湖北省人民政府办公厅关于印发湖北省城乡人居环境建设“十四五”规划的通知
| 索 引 号 | 01104325X/2021-63660 | 分 类 | 城乡建设(含住房) |
|---|---|---|---|
| 发布机构 | 湖北省人民政府办公厅 | 成文日期 | 2021-10-11 |
| 文 号 | 鄂政办发〔2021〕45号 | 效力状态 | 有效 |
| 文件名称 | 湖北省人民政府办公厅关于印发湖北省城乡人居环境建设“十四五”规划的通知 | 发布日期 | 2021-11-04 |
各市、州、县人民政府,省政府各部门:
《湖北省城乡人居环境建设“十四五”规划》已经省人民政府同意,现印发给你们,请结合工作实际,认真贯彻执行。
2021年10月11日
湖北省城乡人居环境建设“十四五”规划
目录
一、发展基础
(一)规划背景
(二)工作基础
(三)存在问题
(四)形势分析
二、总体要求
(一)指导思想
(二)基本原则
(三)总体目标
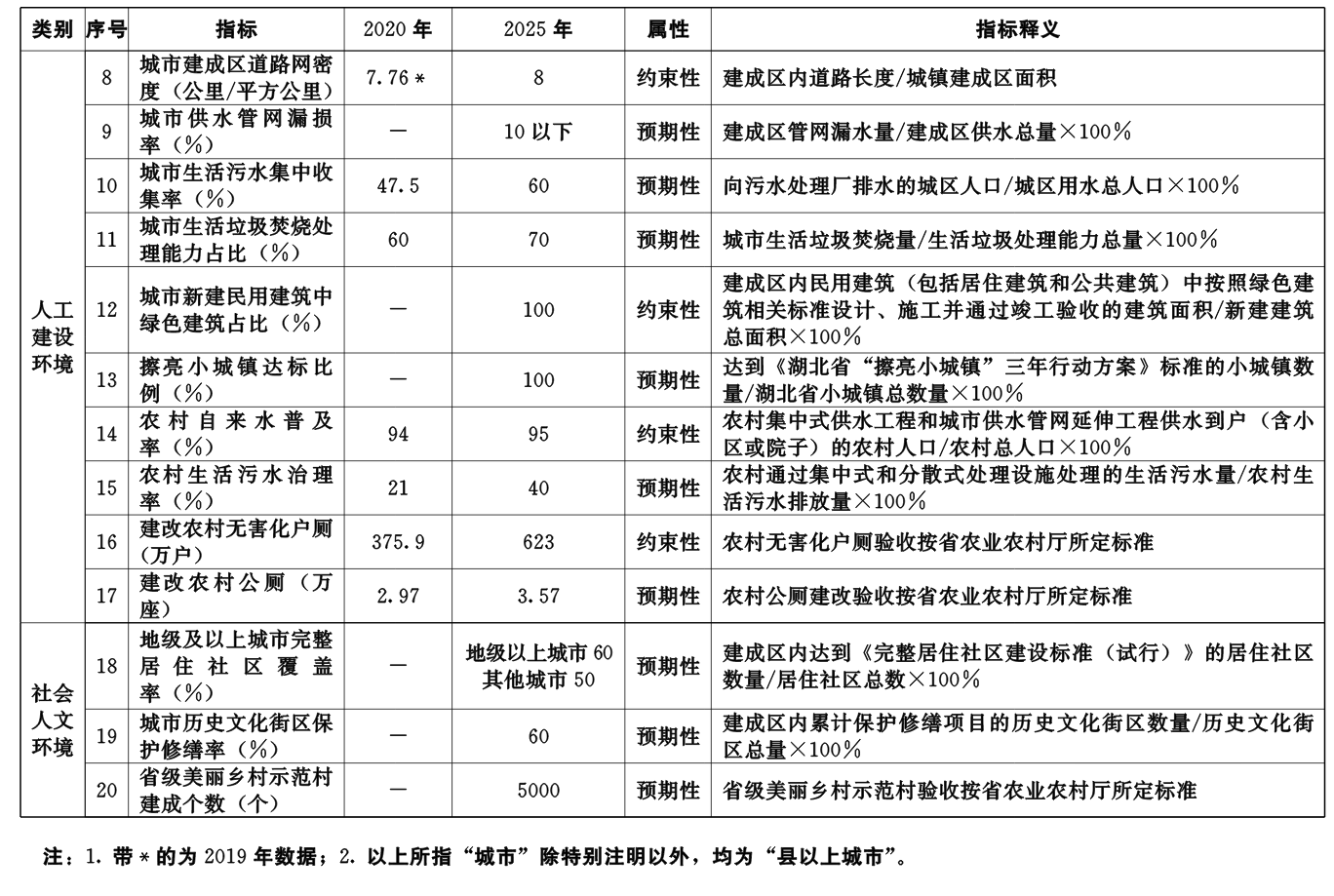
(四)指标体系
三、改善自然生态环境
(一)提升自然生态本底质量
(二)建设美丽宜居公园城市
(三)塑造山水田园美丽乡村
(四)完善生态空间服务功能
四、提升人工建设环境
(一)统筹区域人居环境建设
(二)提升城市人居环境品质
(三)转变县城开发建设方式
(四)提升小城镇的建设水平
(五)推进美丽宜居乡村建设
(六)促进建筑绿色低碳发展
五、优化社会人文环境
(一)保护传承历史文化
(二)营造理想城市风貌
(三)塑造文明乡村风貌
(四)全面改善居住条件
(五)建设全龄友好社会
(六)倡导绿色生活方式
六、加强人居环境治理
(一)创新城市治理方式
(二)加强村庄建设管理
(三)构建新型治理格局
七、规划实施保障措施
(一)加强党的领导
(二)健全评价制度
(三)强化法规保障
(四)完善标准体系
(五)强化项目支撑
(六)加大政策支持
建设宜居、韧性、智慧、绿色、人文的城乡人居环境,是推进生态文明建设、促进新型城镇化和乡村振兴、实施长江大保护、建设美丽中国的重要举措,对构建系统完备、高效实用、智能绿色、安全可靠的现代化基础设施体系,推动城市空间结构优化、功能完善和品质提升,建设荆楚美丽宜居乡村,形成绿色生产和生活方式,打造中国特色城镇发展和乡村振兴的湖北样本,实现人民对美好生活的向往具有重要意义。
本规划以全国《“十四五”城乡人居环境建设规划》为引领,以《湖北省国民经济和社会发展第十四个五年规划和二〇三五年远景目标纲要》为遵循,以国土空间规划为基础,与生态修复、自然资源、住房保障、交通市政、安全防灾、城市更新、村镇建设、海绵城市、智慧城市等专项规划相衔接,阐述“十四五”时期湖北省城乡人居环境发展的指导思想和基本原则,明确总体目标和重点任务,提出了城乡人居环境高质量发展的行动指引。规划期2021~2025年,规划实施过程中适时进行评估和调整。
一、发展基础
(一)规划背景
人居环境的内涵。城乡人居环境是由自然生态环境、人工建设环境和社会人文环境构成的相互支撑的整体系统。自然生态环境主要指为人类提供生态产品和服务的山水田园系统;人工建设环境主要指由居住空间、服务设施、基础设施构成的城乡聚落;社会人文环境包括文化特色、生活方式等。
改善人居环境是城乡建设发展的重要目标。习近平总书记指出,城市工作要把创造优良人居环境作为中心目标,努力把城市建设成为人与人、人与自然和谐共处的美丽家园。习近平总书记还指出,改善农村人居环境是实施乡村振兴战略的重点任务,要突出村庄的生态涵养功能,保护好林草、溪流、山丘等生态细胞,打造各具特色的现代版“富春山居图”。《中华人民共和国国民经济和社会发展第十四个五年规划和2035年远景目标纲要》将“城乡人居环境明显改善”作为“十四五”时期经济社会发展主要目标之一。
(二)工作基础
城乡生态环境呈现新面貌。全省13个国考城市优良天数比例87.5%,较“十二五”末增加17.4%。省控河流水质优良比例达到93.9%,五年提升7.3%。县以上城市集中式饮用水水源水质达标率100%,地下水质量考核点位水质级别保持稳定。12个地级以上城市建成区内214条黑臭水体整治全部完成。大力实施长江大保护“双十工程”,长江岸滩岸线生态复绿面积856公顷。新增城市建成区各类绿地面积3.74万公顷,乡村绿化面积1.22万公顷。全省森林覆盖率提高到42%,“绿满荆楚”行动取得明显成效。
基础设施功能得到新提升。全省城镇供水普及率达到97.98%,燃气普及率达到97.77%。污水处理设施能力显著提升,城市生活污水处理厂由121座增加至137座,尾水排放由一级B提升到一级A标准。生活垃圾无害化处理能力从2.38万吨提升至4.97万吨,焚烧处理能力(含水泥窑协同)占比达60%,垃圾无害化、减量化和资源化程度不断提高。县以上城市中心城区新建建筑全面执行绿色建筑标准。城市人均综合用水量下降10%左右,城市节水量累计达40.11亿立方米,建成4个国家节水型城市。全省符合海绵城市建设标准的城市建成区面积达到总面积的21%。全省城市地下综合管廊开工建设450公里,建成300公里,入廊管线400公里。
住房保障事业取得新成就。出台了《湖北省城镇保障性住房管理办法》《关于加快培育和发展住房租赁市场的实施意见》等文件,建立了多主体供给、多渠道保障、租购并举的住房制度,住房保障体系不断健全完善。“十三五”期间,累计实施棚户区改造260万套(户),780万群众“出棚进楼”,筹集公租房50.5万套,累计发放租赁补贴40.3万户,解决270万群众住房困难问题,群众住房条件得到明显改善。2019年4月以来,新开工改造城镇老旧小区3871个,涉及居民61.8万户。
文化建设打开新局面。“十三五”期间,实现图书馆、文化馆、文化站、文体广场、综合文化服务中心在市县乡村四级全覆盖。制定《湖北省历史文化街区划定及历史建筑确定标准》,全省新增全国重点文物保护单位25处、湖北省文物保护单位22处、国家历史文化名城5个、省历史文化名城6个、中国历史文化名镇1个、中国历史文化名村8个、中国传统村落117个、湖北省历史文化街区41个、国家级非遗代表性传承人45名。
农村环境治理见到新成效。美丽乡村建设扎实推进,“四个三”重大生态工程建设取得明显成效,农村人居环境整治三年行动目标圆满完成。2.3万个村庄开展以“五清一改”为重点的清洁行动,建改农村户厕375.9万户、农村公厕2.97万座,农村卫生厕所普及率达到90.15%。建成乡镇生活污水处理厂项目897个,实现全覆盖。建成乡镇垃圾中转站1872座,中转能力达到8.23万吨/日,“户分类、组保洁、村收集、镇转运、县处理”的农村生活垃圾治理运行管理体系全面形成。
农村清洁生产再上新台阶。全省规模养殖场粪污处理设施装备配套率97.86%,畜禽粪污综合利用率93.47%,较好解决了畜禽粪污对环境的污染问题,化肥使用量连续8年下降,农药使用量连续7年下降,农业面源污染对环境影响进一步降低。秸秆综合利用率达91.73%,农用地膜回收率达到80%以上,有效促进了农业绿色发展、清洁生产。
农村建设水平实现新突破。“十三五”末,全省74815户4类重点对象农村危房改造和31.83万户、88.23万人的易地扶贫搬迁建设任务全面完成。水利三年补短板四大工程主体基本完工,农村集中供水率、自来水普及率、规模化供水人口占比分别达到96%、94%、77%。开展电网改造建设,农村供电可靠率达到99.8%,电压合格率99.95%,户均配变容量2.15千伏安/户。全省农村公路实现“组组通”,公路里程达到25.4万公里,位居全国第二、中部第一。乡镇天然气通气比例达40%,行政村4G网络覆盖率达100%,20户以上自然村通光率、4G网络覆盖率均达95%以上。农村教育、医疗卫生、社会保障、养老、托幼、文化体育等公共服务“最后一公里”问题得到初步解决。
城乡治理走出新路子。探索居委会、物业公司、业委会“三驾马车”共同发力的基层治理新模式。全省新建小区物业管理覆盖率达到100%,老旧小区物业管理覆盖率达到60%,城市管理信息化水平持续提升。建立“湖北省乡镇生活污水治理信息管理平台”,启用了“湖北垃圾治理监管平台”,实施污水垃圾治理常态化监管。所有行政村完成村规民约的修订制定,从建章立制层面推进了农村人居环境整治。
(三)存在问题
生态环境质量不高。水质污染现象仍然存在。部分城市公园绿地布局不均衡、园林绿化品质不高,园林绿化整体水平有待提升,部分市县的园林绿化建设仍处于“增绿量”阶段,尚未迈向“好不好”阶段。
交通设施有待完善。区域间、城乡间发展仍不均衡,城市群交通一体化水平不高,城市路网亟待优化,农村交通发展相对滞后,路网韧性不强。城市内部断头路较多,道路网密度不够,支路难以形成微循环。城市人行道、自行车道连续性、完整性、舒适性不够。停车难问题急需解决。
基础设施运行效能偏低。全省供水管道平均漏损率持续下降,但仍有三成市县不达标,部分城市老旧城区污水管网标准低、年限久、运行效率低下。备用水源地建设未全面覆盖,地级以上城市中武汉、鄂州仍未启动建设,26个县级市中有7个仍未建设。排水防涝设施系统性不足,城市排水系统与城市天然河湖水系的有效衔接性不足,抗风险能力弱。城市污水集中收集效能不高,雨污分流排水管道改造滞后。生活垃圾处理方式亟待升级,分类处理体系还不健全,群众分类意识有待增强。
农村人居环境建设相对滞后。农村水、电、路、气、网等基础设施和防灾减灾救灾体系建设滞后。乡村风貌特色不够鲜明,农房设计和建造品质还需提升。农村改厕质量有差距,未能与农村生活污水治理有效衔接,农村生活污水治理率不高。部分山区村庄居民点位于自然地质灾害多发区,存在较大安全隐患。
城乡综合治理能力有待提高。城乡管理长效机制不够健全,不同程度存在重建轻管的现象,资金、用地等要素制约日趋紧张,环保压力不断加大,安全形势依然严峻,智慧赋能有待加强,体制机制障碍仍然存在,跨部门、跨领域、跨区域任务协同实施不足,与推进高质量发展和治理能力现代化的要求不相适应。
(四)形势分析
“十四五”时期,我国社会经济进入高质量发展阶段,正加快构建新发展格局。我省将处于战略机遇叠加期、政策红利释放期、发展布局优化期、蓄积势能迸发期、省域治理提升期,发展环境和要求发生变化。城乡建设从增量发展向存量提质转变,城乡治理从“重建轻管”向“建管并重”转变,人民需求从“有没有”向“好不好”转变,迫切需要转变发展方式,推进城乡人居环境建设,实现更高质量的发展。
落实长江大保护要求,优化生产生活生态空间,推进人与自然和谐相处,需要维育自然生态环境。我省在长江大保护中具有重要战略地位,要求统筹城乡生态环境建设,深入打好污染防治攻坚战,加快补齐生态文明建设短板,加强生态修复和环境保护,严守生态保护红线,切实筑牢长江中游生态屏障。
完善城乡基础功能,提升城乡建设品质,推进以人为核心的新型城镇化,需要优化人工建设环境。“建成支点、走在前列、谱写新篇”的战略定位,要求我们着眼新发展阶段,不断提升贯彻新发展理念、构建新发展格局的能力,推进区域协调发展和新型城镇化,推动绿色发展转型,促进我省城乡人居环境高质量发展。
传承荆楚历史文化,塑造美丽城乡风貌,建设全龄友好社会,需要改善社会人文环境。湖北具有悠久的历史文化,需要进一步增强文化自信,加强历史文化传承和保护,彰显荆楚风采,提升城乡文化魅力;从“住有所居”转向“宜居安居”,适应人口老龄化趋势,不断提升城乡文明程度,满足人民群众对美好生活的向往。
创新城市治理方式,提升乡村文明程度,需要增强城乡人居环境治理能力。“人民城市人民建,人民城市为人民”,城市的快速发展,人民群众的多样化、个性化需求,需要加快城乡治理体系和治理能力建设,提升城乡精细化管理水平,建设更有人文关怀的城市、更加文明富裕的乡村、更加安全健康的人居环境。二、总体要求
(一)指导思想
以习近平新时代中国特色社会主义思想为指导,贯彻落实习近平生态文明思想,落实党中央、国务院关于建设美丽中国、推进乡村振兴和实施长江大保护的决策部署,立足新发展阶段,完整准确全面贯彻新发展理念,服务构建新发展格局,以高质量发展为主题,统筹自然生态、人工建设、社会人文三大环境,聚焦人民群众所需所盼,紧盯短板弱项对标达标,转变城乡发展方式,优化城镇功能品质和农村人居环境,不断增强人民群众的获得感、幸福感、安全感。
(二)基本原则
坚持党建引领。深入贯彻落实习近平总书记关于城乡工作重要论述和党中央决策部署,发挥党总揽全局、协调各方的领导核心作用,健全党委统一领导、党政齐抓共管的城乡人居环境建设工作格局。
坚持以人为本。树牢“人民城市人民建,人民城市为人民”理念,从人民群众的实际需要出发,解决城乡人居环境建设的不平衡、不充分问题,切实提高城乡人居环境质量。
坚持改革创新。坚定不移贯彻新发展理念,创新城市治理方式,破解村庄治理难题,统筹规划建设管理各环节,推动城乡人居环境治理体系和治理能力现代化。
坚持系统观念。坚持自然生态、人工建设、社会人文三大系统相互协调发展,强化目标导向、问题导向和结果导向,不断提高城乡人居环境建设的整体性、系统性。
坚持实事求是。根据群众接受度、财力承受度、技术可行性制定工作目标。避免不顾实际搞整齐划一的运动式人居环境整治,避免不顾实际搞全面推进、大干快上。
坚持共建共享。发挥政府主导和市场配置资源决定性作用,按照决策共谋、发展共建、建设共管、效果共评、成果共享的目标,共同建设美好家园。
(三)总体目标
“十四五”期间,全省城镇人居环境建设总体水平保持中部领先,成功打造一批宜居宜业宜养宜游的美丽城镇建设样板;农村人居环境显著提升,实现从“干净、整洁、有序”向“整洁、优美、宜居”的跨越转变。展望2035年,自然、人工、人文三大环境耦合统一的格局和区域、城镇、乡村协调联动的人居环境体系基本建立,满足人的全面发展需求的城乡人居空间载体和人文氛围不断优化,人、城、自然和谐共生的相互关系总体实现。


三、改善自然生态环境
(一)提升自然生态本底质量
1.构建连续完整的区域生态安全屏障
坚持山水林田湖草生命共同体理念,统筹自然环境治理,完善以“三江四屏千湖一平原”为骨架的生态安全屏障。建设长江、汉江、清江绿色生态廊道,加强江河湖库生态保护治理,推进湖泊清淤及综合治理,加快退化湿地保护修复,提升河湖、湿地生态系统稳定性。实施秦巴山区生物多样性保护与生态修复工程、大别山区水土保持与生态修复工程、武陵山区生物多样性保护工程、幕阜山区岩溶地区石漠化综合治理工程。加强三峡库区、丹江口库区、神农架林区等重点生态功能区的保护和管理。全面推行林长制,保护森林资源,提高全省森林覆盖率。
2.构建层次丰富的区域生态空间网络
构建蓝绿交织的多层次生态网络。贯通连接城镇的生态廊道、公园绿地等生态空间。将自然系统引入城市,建设城乡一体的多尺度绿色空间网络,推动城市内部绿地、水系同外围的河湖、森林、湿地、耕地有机连接,构建功能复合、包容联通的城市生态廊道系统。维护山水城格局的连续完整,严格管控城市观山观水的景观视廊以及重要文化遗产的背景区域,促进城市与山水环境交融渗透。
3.构建科学合理的区域生态保护体系
科学划定自然保护地功能分区,形成以神农架国家公园为主体、自然保护区为基础、各类自然公园为补充的自然保护地体系。强化重要自然生态系统、自然遗迹、自然景观和濒危物种种群保护。实施长江生物多样性保护工程,切实保护长江、汉江流域水生生物资源。加强珍稀濒危动植物和古树名木的拯救与保护,建设野生动物救护场所和繁育基地、国家重点保护野生动植物基因保存设施,完善野生动物疫源疫病监测防控体系。加强外来物种管控,提高森林防火、病虫害防治能力,建设林木种质资源保存库、良种基地等设施。
(二)建设美丽宜居公园城市
1.构建山水人城融合的人居环境
形成与自然共生的城市生态本底。坚持自然修复为主,生物措施与工程措施相结合,系统修复城市水系、山体、废弃地。严格限制过度硬化,禁止填湖造地、截弯取直、河道硬化等破坏水生态环境的建设行为,恢复水体自然形态、修复自然岸线、重建退化湿地生态系统的结构与功能、增强水体自净能力,利用滨水地带建设公园、绿道、蓝道等。
完善风道、绿道、蓝道等绿色基础设施。建立多尺度风廊系统,结合外部自然空间和内部开敞空间建设城市尺度通风廊道,将清洁空气引入城市中心;促进局部地区风循环,建设街区尺度通风廊道,推进气候友好型城市生态系统构建。
推进连续贯通的绿道建设。尊重自然山水脉络,构建生态廊道,建设城市环城绿带以及功能复合、包容联通的城市绿道、通风廊道、慢行步道。串联社区游园、综合公园、郊野公园、湿地公园、森林公园、防护绿地等大型块状绿地,联结居民点、绿色公共空间、历史文化节点以及文体商业等服务场地和设施,提升绿道服务功能,构建城镇绿道网络体系。
加强蓝道建设。巩固黑臭水体整治既有成果,进一步深入开展水污染防治,2025年,设市城市建成区黑臭水体整治完成率达到90%以上。在此基础上,按需编制蓝道专项规划。以水为纽带,统筹生态、安全、文化、景观和休闲功能构建蓝道系统,优化“三生”空间格局,打造碧水畅流、江河安澜的安全行洪通道,水清岸绿、鱼翔浅底的自然生态廊道,留住乡愁、共享健康的文化休闲漫道,擦亮“千湖之省”名片。

2.建设均衡共享的城市公园体系
以“园中建城、城中有园、城园相融、人城和谐”为目标编制公园城市规划,加强城市综合公园、专类公园、社区公园、郊野公园、湿地公园建设,构建城乡一体的公园体系。加大留白增绿、拆违建绿、见缝插绿、破墙透绿力度,在中心城区、老旧城区增加口袋公园、街头游园等小微绿地,把公园建在居民家门口,打造城市与山水环境相融的公园城市生态美境。
3.营造舒适宜人的城市微环境
统筹城市交通、雨洪管理、景观绿化和商业设施,设置雨水花园、生物滞留池、透水铺装,种植林荫树木,加强道路绿化,建设绿色街道。建设“公园绿地10分钟生活圈”,实现“300米见绿,500米见园”。结合城市更新,改造提升单位、社区、老旧小区绿地,科学复绿、补绿、增绿,提高绿地综合使用效率,营造居民休闲游憩、健身运动、互动交流的共享空间。推广生态屋顶、立体花园、绿化墙体等,提高城市绿化覆盖率。
(三)塑造山水田园美丽乡村
1.保护修复乡村自然生态系统
持续推进乡村绿化。围绕省界门户和主要通道、江河库区、主要居民区周边等,充分利用闲置土地见缝插绿,大力推进村庄“四旁”植树,庭院绿化、立体绿化,建设集中连片的庭院林、塆子林、环村林,打造微景观、微田园、微环境。
实施水系连通与农村水系综合整治。兼顾农村河湖管控与水生态治理保护,深入开展河湖监督检查,以县为单位,以流域(区域)为单元,以水系为脉络,集中连片、统筹推进农村水系连通与生态环境整治。建立农村河湖沟塘管护机制,推广生态循环水网治理模式,鼓励并支持有条件的地区打造一批独具荆楚特色的综合治水示范样板。
深入治理农村黑臭水体。开展农村黑臭水体排查,明确治理范围和时限。以房前屋后河塘沟渠和群众反映强烈的黑臭水体为工作重点,采取控源截污、清淤疏浚、水体净化等措施,消除30%以上的农村黑臭水体,形成一批可复制可推广的治理模式。
2.增加农业生产空间的生态价值
开展农业节肥节药行动,深化测土配方施肥,推广新肥料新技术应用,推进有机肥替代化肥,有序开展轮作休耕。加强农作物病虫害监测预警,推进农作物病虫害专业化统防统治与绿色防控,强化重大病虫害防控服务指导,确保全省化肥农药年使用量零增长。推动高品质特色农产品生产,打造荆楚农优品牌。发展林下经济、康养休闲、亲水旅游等特色产业。
3.营造山水田园融合的乡村聚落
促进乡村聚落环境与农田景观相融相洽。保留传统农田肌理、灌溉系统及农业设施,彰显传统农业景观价值,构建乡村聚落与农田景观的有机统一体。鼓励有条件的地区积极推进复合种养,通过艺术化、创意化设计,塑造具有浓郁乡土气息的农田景观。
塑造荆楚田园风光和乡村生境。突出地域文化元素符号,促进乡村形态与自然环境相得益彰。在村落选址、建设过程中坚持自然生态原则,在景观设计、建筑形式上注重乡土元素植入,合理布局道路、住宅、公共活动空间、重要景观节点等,避免兵营式、排排房,避免道路、河道一味拉直取齐,避免河道渠化。
(四)完善生态空间服务功能
1.建设宜游宜养的生态经济空间载体
展现湖北灵秀隽美山川,弘扬荆楚悠久历史文化,打造长江乡村旅游带、武汉都市农业乡村旅游片区、宜昌桔都茶乡乡村旅游片区,恩施民族风情乡村旅游片区、鄂东四季花木乡村旅游片区、鄂西北山地生态乡村旅游片区、江汉平原水乡田园乡村旅游片区“一带六片区”乡村旅游空间格局。积极拓展农业多种功能,因地制宜发展休闲观光、体验娱乐、科普教育等乡村休闲产业,延伸“周末经济”“夜间经济”“亲子经济”“创谷经济”等新业态,全面提升乡村休闲旅游业。
2.健全提升生态服务功能的支撑体系
健全交通支撑体系。充分利用普速铁路、县道乡道、林区通道、田间道、水道等既有通道,发展独具特色的旅游铁路、风景公路和郊野慢行系统。实现生态经济空间载体与中心城市的快速可达,强化“大城市-大田园”的空间切换感,通过多样化小型景区服务不同类型人群。
健全公服支撑体系。针对人口结构和需求变化细分服务市场,完善餐饮购物、运动康体、文艺展演、养老养生、会议会展、修学研习、亲子娱乐等服务设施,建设信息化、智能化的公共服务体系。
3.发挥城市公园的多元化空间功能
依托城市公园绿地容纳城市多元生活,打造品质消费和大众创新的应用场景。提升公园绿地文化内涵和艺术品质,强化公园绿地服务居民休闲游憩、运动健身、文化教育、防灾避险等综合功能。增强公园绿地的复合性和连通性,强化同周边多元城市功能的链接和融合,通过“公园+”和“+公园”推进生态价值与品质消费业态、大众创新载体的互动互促,营造可进入、可消费、可创业的新型绿色空间。
四、提升人工建设环境
(一)统筹区域人居环境建设
1.促进区域人居环境差异化均衡发展
落实“一主引领、两翼驱动、全域协同”区域发展布局,优化武汉超大城市中心城区功能,有序疏解一般性制造业、区域物流基地和专业市场等功能和设施,加强郊区城镇和中心城区交通联通,引入优质公共服务,疏解中心城区人口,打造功能完善的郊区卫星城。提升大中城市功能品质,推动公共资源配置向大中城市倾斜,支持三甲医院和高等院校在大中城市布局,增加县城文化体育资源供给。
2.建立区域住房联动与调控机制
推动区域住房市场统筹与协同发展。以城市群、都市圈、中心城市为主体,以县城为重要载体,增加住房有效供给。建立健全与区域城市空间形态、人口结构、产业结构相匹配的住房供需空间协调机制,合理确定不同城市住房供应规模,引导住房供应向人口持续流入的城市群、都市圈和中心城市倾斜,探索住房和房地产市场调控政策的跨区域协同。
加强住房公积金跨区域统筹。加快住房公积金和社会保障的区域衔接,提升住房公积金服务效能。落实“跨省通办”,进一步发挥住房公积金异地转移接续平台作用,更好实现“账随人走、钱随账走”。推进“跨市通办”,大力发展住房公积金异地个人住房贷款。实行全省住房公积金统一管理,资金跨城市融通;建立健全住房公积金跨区域合作机制,逐步实现城市群、都市圈内政策协同、数据联通、业务通办和违规行为联合惩戒。
3.推动区域重大设施共建共享
统筹区域重大基础设施布局和应急管理联防联控。推动区域交通、污水处理、垃圾处理等基础设施共建共享,助力发展相对滞后地区补齐短板、缩小差距。推动区域共建共享、联合调度的公共卫生、应急供给、消防人防等应急设施系统,强化风险预警和评估,提升针对突发安全事件的区域联防联控处置能力。
推动区域交通设施共建共享。加快推进武汉城市圈交通一体化,深化内外交通的衔接转换,重点建设高速公路环线,完善“环形+放射”高速路网布局。强化“两翼驱动”,建设襄阳、宜昌全国性综合交通枢纽,加快“襄十随神”“宜荆荆恩”城市群交通基础设施互联互通。促进“全域协同”,加强“一主两翼”城市群之间的交通联系,立足全省东、中、西区域发展实际,着力补短板、强功能。
(二)提升城市人居环境品质
1.优化城市空间形态
优化都市圈内部空间结构。以大城市主城区为中心,统筹外围组团、郊区新城和周边中小城市,依托城际及市域轨道和高快速路等交通系统,推动建设以1小时通勤为基本范围的都市圈。优化都市圈内部空间结构,推进城市功能、产业等协调发展,形成多中心、多层级、多节点的网络型空间结构。
合理调控城市规模。引导推动城市组团式发展,组团规模不宜超过50平方公里。推动主城区人口规模过大的城市有序进行功能疏解,建成一批产城融合、职住平衡、生态宜居、交通便利的宜居宜业功能组团。
合理确定城市人口和建设密度。人口密度不宜超过1.5万人/平方公里,新建住宅建筑密度在30%以下。在城镇老旧小区改造中加大公共开敞空间“挖潜”供给力度。合理控制各类历史风貌保护地段的住宅建筑密度。
严格管控建筑高度。加强新建高层建筑管控,严格限制新建500米以上建筑,新建住宅建筑高度控制在80米以下。加强山边水边建筑高度、体量等管控,限制新建超高层或超大体量建筑。
2.完善城市服务体系
加强城市医疗卫生、养老、教育、体育、文化等基本公共服务设施建设,发展高品质生活服务,满足人民群众个性化、多样化的美好生活需求。积极拓展城市公共活动空间,推进公共图书馆、文化馆、美术馆、博物馆等公共文化场馆免费开放和数字化发展。实施全民健身设施建设补短板工程,聚焦群众就近健身需要,规划建设全民健身中心、多功能运动场、体育公园、健身步道、小型健身运动场地和足球场等设施。
3.创新街区发展方式
打造功能混合的活力街区。促进城市各级中心区、重要交通节点和大型公共建筑等周边地块混合利用和一体化设计,鼓励TOD开发模式。优化步行环境,构建立体多元、布局均衡、便捷可达、富有活力的高品质公共空间体系。
培育多样化的创新街区。加快建设城市产业园区、科技创新基地、孵化器、众创空间、文化旅游商业综合体等创新创业载体。支持有条件的城市、产业园区开展先进制造业和现代服务业融合发展试点,创新用地供给,盘活闲置土地和城镇低效用地,探索功能适度混合的产业用地模式。充分利用厂房建筑和构筑物,植入文化、商业、展览、办公等新型功能,建设主题型文化创意和创新空间。鼓励邻近交通节点和高校、科研院所的闲置办公、商业建筑更新改造,为科技孵化、成果转化等提供发展空间。
有序推进旧城改造。充分挖掘老城区潜在资源和优势,推进街区“微改造”与“微更新”。聚焦民生“痛点”“难点”,稳步推进城中村、棚户区改造,加强老街巷、老厂房、老院子整治改造利用,加强老建筑活化利用,加强城镇重要街区、重要地段和重要节点的环境整治和建设,改造商业步行街、地方特色街区。健全配套设施,塑造人性化空间环境,积极打造美丽民居、美丽院落、美丽街区。
4.推进基础设施体系化建设
(1)完善交通承载功能
依托轨道交通,提升公共交通服务能力。加快城市群轨道交通网格化建设,开展轨道交通线网和站点建设,提升公共交通服务能力,扩大公共交通服务范围,提升地铁与地面公共交通的接驳能力,实现乘客“地铁+公交+骑行”无缝对接。
加强骨架交通网、微循环路网建设。优化城市道路网络功能和层级结构,建设快速路、主干路和次干路、支路级配合理、适宜绿色出行的城市道路网络,加强支路、街巷路建设改造,提高建成区路网密度。
提高道路通达性及末端路网通达深度。完善城市内部生活性道路网络,打通“断头路”和“瓶颈路”,以街道、社区为主体,有序推动街区开放,全面推动实施社区级交通微循环建设工程,盘活存量,促进道路成环联网,提高既有路网的承载能力和通达能力。
推进停车设施建设。形成以配建停车设施为主、路外公共停车设施为辅、路内停车为补充的城市停车系统供给模式。支持城市通过内部挖潜、片区综合治理和停车资源共享等方式,制定居民停车综合解决方案。新建居住社区严格按照城市停车规划和完整居住社区建设标准建设停车位。充分利用绿化、广场等地下空间建设地下停车场,推动立体停车和智慧停车场等集约化停车设施建设,按一定比例配建电动汽车充电设施。
保障公共停车供给,提高社会停车市场化程度。公共停车场建设应加强与大型公共服务设施、轨道交通枢纽、公共交通枢纽建设的衔接,满足居住社区、医院、学校、交通枢纽等重点区域停车需求。加大公交场站配建力度,保障公交车辆有序停放。引入社会资本投入运营社会收费停车场,分区域分时段调控社会停车场收费价格,合理控制停车成本。
(2)加快城市生命线工程提档升级
实施供水设施升级改造。加快水厂、管网和二次供水设施的更新改造,设置水量、水质等指标在线监测,加强水质保障,实现全过程供水安全风险管理,避免“二次污染”,让群众喝上“放心水”。加强备用水源地建设,保障水源突发污染和其他灾害发生时城市应急供水需求。
推进城市节水,提高城市用水效率。持续推进节水型城市建设。实施城市供水管网改造,鼓励开展分区计量管理,控制管网漏损。扩大公共供水管网覆盖范围,关停公共供水管网覆盖范围内的自备井。推进节水型单位、节水型企业和节水型小区建设,推动建筑节水,推广节水技术和节水器具。推进城市生活污水再生利用,构建“城市用水-排水-再生处理-水系生态补水-城市用水”城市水循环系统。
提高燃气管网通达率与安全保障水平。完善燃气储气设施和供气管网,拓展天然气管网覆盖范围,按照“宜管则管、宜瓶则瓶”原则,推进供气服务向县城新区、供气盲区延伸。液化气场站按照标准规划建设,淘汰不符合标准的液化气场站。实施老旧天然气管网改造和提档升级工程,完善供气网络,保障管道安全运行。强化城镇燃气安全监管,开展安全隐患排查和打非治违,实施隐患排查分级治理和安全隐患闭环整治,消除重大隐患,遏制重特大事故发生,确保燃气供应安全平稳。
(3)推进城镇污水设施提质增效
开展城区雨污分流改造,加快城中村、老旧城区和城乡结合部的生活污水收集管网建设,消除污水收集管网空白区。推进连接支线管网和出户管的“毛细血管”工程建设。加强污水处理厂和收集管网运行维护管理,提高生活污水收集处理率,强化污泥无害化处理处置。
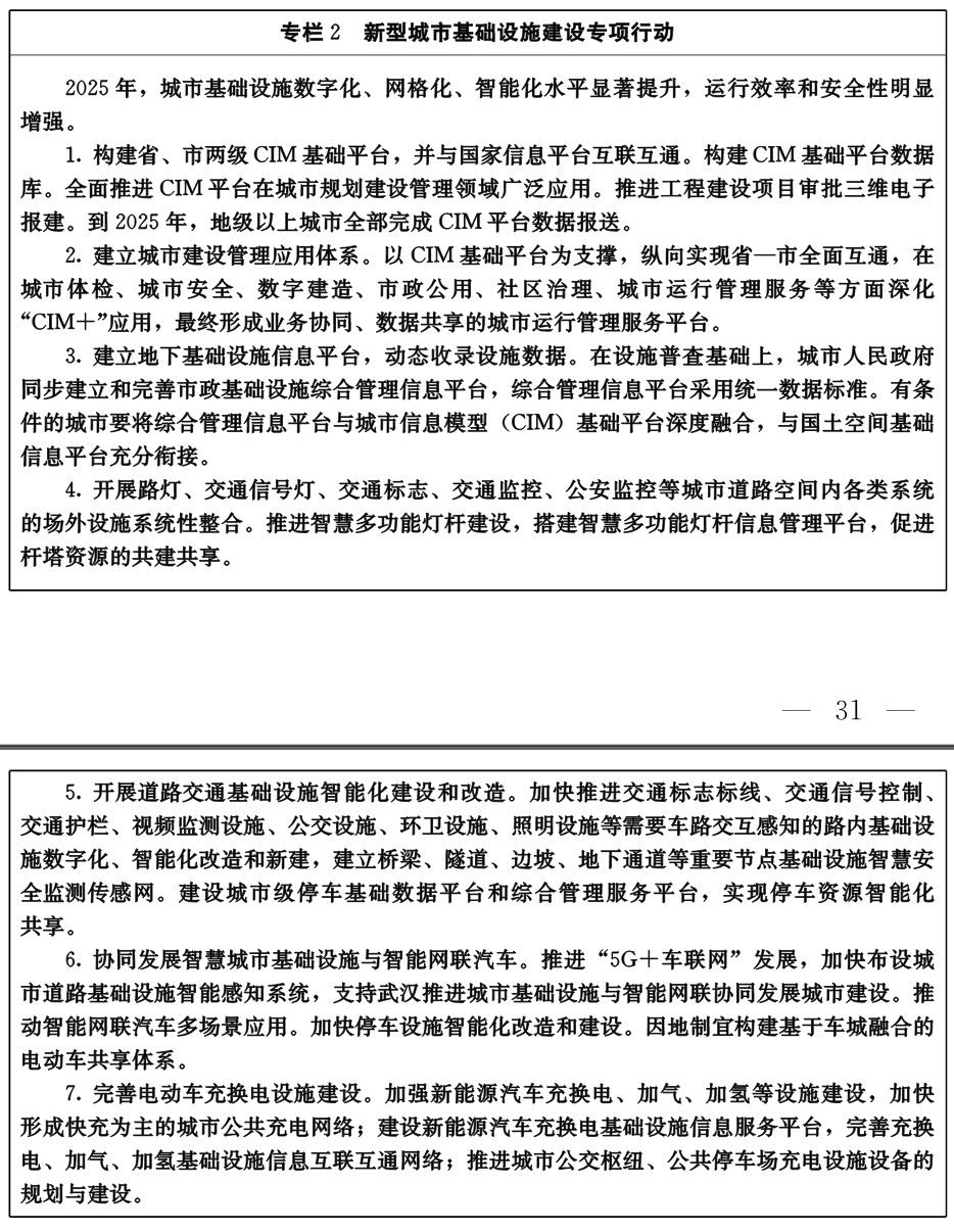
5.加快新型城市基础设施建设
建设城市信息模型(CIM)平台。省级统筹建设CIM基础平台,利用GIS、BIM、物联网等技术,构建全要素的CIM基础平台数据库。打造城乡房屋建筑和市政公用设施三维空间数据底板,实现全省房屋建筑和市政基础设施一张图。支持有条件的城市开展CIM平台建设,急用先行开发“CIM+”应用,提高城市智慧治理能力。
建设完善城市体检评估信息平台。以CIM平台为基础,推动城市体检平台与城市建设各领域专项应用平台对接,实现城市体检评估数据协同、分析诊断、监测预警、跟踪反馈和综合评估等功能,打造城市精细化治理和高品质发展的数字底图。
建设城市运行管理服务平台。充分利用互联网、大数据、云计算等新一代信息技术,加快构建集感知、分析、服务、指挥、监测为一体的智能化城市运行管理服务平台。依托服务平台开展实时监测、动态分析、统筹协调、指挥监督、综合评价,完善城市网格化管理体系,提升城市风险防控和管理服务水平,加快城乡建设、城市管理、住房管理和工程建造的数字化转型,强化网络安全保障,逐步实现“一网通办”和“一网统管”,推进城市治理体系和治理能力现代化。
推进基于数字化、网络化、智能化的新型城市基础设施建设和改造。系统推进城市交通系统、水系统、能源系统、环卫系统、园林绿地系统等领域智能化建设、改造和管理。推进市政基础设施智能化终端感知设备建设,建立市政基础设施一体化监管平台。协同发展智慧城市和智能网联汽车,完善电动车充换电设施配置。

6.增强城市安全韧性
系统建设城市防洪排涝体系。按照“源头减排、管网排放、蓄排并举、超标应急”原则,统筹区域流域生态环境治理和城市建设,拓展雨洪调蓄空间。对山洪易发地区,加强水土流失治理,合理规划建设截洪沟等设施,最大限度降低山洪入城风险。提高城市防洪治涝标准,推进堤防除险加固,提升城市防洪能力;优化排涝设施布局,畅通排水通道,增强外排能力。统筹城市水资源利用和防灾减灾,统筹气象降雨、地表径流、管道系统、城市河道,协调基础设施建设和预警管控,做好特别极端情况下降雨应对预案,建设系统、生态、安全、可持续的防洪排涝系统。
完善老城区排水防涝设施。针对老城区易涝积水成因,改造滞水内涝问题和混接错接的雨污水管网,修复破损和功能失效的排水防涝设施,加大排水管网建设力度,逐步消除管网空白区,因地制宜推进雨污分流改造。暂不具备改造条件的,采取截流、调蓄等方式,减少雨季溢流污染。改造雨水排口、截流井、阀门等附属设施,确保标高衔接、过流断面满足要求。充分利用绿地、广场、立交桥区空间建设雨水调蓄设施,配套建设排涝设施及预警预报系统,按需储备应急抢险装备。老城区雨停后能够及时排干积水,低洼地区防洪排涝能力大幅提升,历史上严重影响生产生活秩序的易涝积水点全面消除。
建设新区排水防涝设施。科学统筹防洪排涝、治污、雨水资源化利用等各类工程,加强城市竖向设计和雨水排放通道建设,结合自然地形地貌,加强建筑、道路、绿地、水体等的标高衔接,坚持先地下后地上,高起点规划、高标准建设城市排水设施,优化各类工程的空间布局和建设时序安排,避免“反复开挖”“马路拉链”“遍地开花”。
系统推进海绵城市建设。科学编制海绵城市建设专项规划,通过低影响开发,最大限度减少城市建设对原有水生态环境的影响。统筹城市老城改造和新区建设,推动雨水花园、下沉式绿地、生态湿地等海绵设施建设,提升“渗、滞、蓄、净、用、排”能力,提高城市可渗透地面面积比例,最大限度实现雨水的滞蓄和利用。转变工作思路,推动工程建设全过程落实海绵城市建设要求。
加强抗震防灾能力建设。开展房屋建筑和市政设施调查,建立城市建设领域抗震防灾基础数据库。推动实施城镇住宅抗震加固工程。建设应急避难场所,提升应急疏散通道连通性,提高避灾防灾和疏散安置能力。提升公园绿地、广场等开敞空间建设密度,加强应急物资储备和设施配置,满足平灾转换要求。

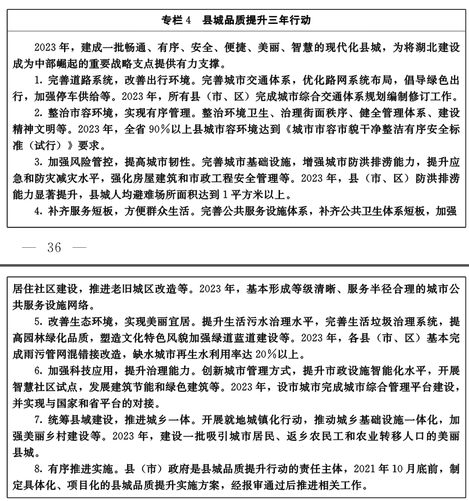
(三)转变县城开发建设方式
1.塑造疏密有度的县城空间形态
严守县城建设安全底线。县城新建建筑应选择在安全、宜居的地段进行建设,避开地震活动断层、洪涝、滑坡、泥石流等地质和自然灾害易发的区域,并做好防洪安全论证。加强防洪排涝减灾工程建设,畅通行洪通道,留足蓄滞洪空间,提高洪涝风险防控能力。
控制县城建设密度和强度。县城建设应疏密有度、错落有致,既要防止盲目进行高密度高强度开发,又要防止摊大饼式无序蔓延。县城人口密度应控制在每平方公里0.6万至1万人,县城建成区的建筑总面积与建设用地面积的比值应控制在0.6至0.8。
限制县城民用建筑高度。县城民用建筑高度要与消防救援能力相匹配。县城新建住宅以6层为主,6层及以下住宅建筑面积占比应不低于70%。鼓励新建多层住宅安装电梯。县城新建住宅最高不超过18层。确需建设18层以上居住建筑的,应严格充分论证,并确保消防应急、市政配套设施等建设到位。加强50米以上公共建筑消防安全管理。建筑物的耐火等级、防火间距、平面设计等要符合消防技术标准强制性要求。
2.倡导尺度人性的县城建设模式
建设畅通的步行系统。建设连续通畅的步行道网络,打通断头路,连接中断节点,优化过街设施,清理违法占道行为,提高道路通达性。完善安全措施,加强管理养护,确保步行道通行安全。鼓励县城建设连续安全的自行车道。
营造人性化公共环境。严格控制县城广场规模,县城广场硬化面积不应超过2公顷。鼓励在行政中心、商业区、文化设施、居住区等建设便于居民就近使用的公共空间。推行“窄马路、密路网、小街区”,打造县城宜人的空间尺度。控制县城道路宽度,县城内部道路红线宽度不应超过40米。合理确定建筑物与交通干线的防噪声距离,因地制宜采取防噪声措施。
推行以街区为单元的统筹建设方式。合理确定县城居住区规模,加强市政基础设施和基本公共服务设施配套,因地制宜配置生活污水和垃圾处理等设施。探索以街区为单元统筹建设公共服务、商业服务、文化体育等设施,加强社区绿化、体育公园、健身步道、公共活动空间场所建设,打造尺度适宜、配套完善、邻里和谐的生活街区。
3.推进县城补短板强弱项提品质
开展县城补短板强弱项行动。补齐县城市政设施、风险防控、公共服务短板,实施一批契合群众需要的重点项目,着力提升县城服务功能。

(四)提升小城镇的建设水平
1.提升小城镇综合服务功能
在有条件的人口大镇建设图书馆、体育场馆等公共文体设施,打造一批集农贸市场、零售、家政、便利超市等一体化便民服务中心,构建舒适便捷、全域覆盖的小城镇生活圈服务体系。整合乡镇和县级部门派驻乡镇机构承担的职能相近、职责交叉工作事项,在乡镇设立“一站式”综合服务平台。以生活垃圾污水治理和镇容镇貌整治为重点,推进乡镇环境综合整治。加强历史文化名镇、特色景观旅游名镇保护利用。
2.实施“擦亮小城镇”行动
以建制镇(不含城关镇)、乡为主要对象,补齐规划缺失、公共环境、基础设施、公共服务、城镇风貌、产业发展、治理水平等七个方面短板,按照全省小城镇普遍达到干净整洁有序的要求,打造一批配套完善、宜居宜业、特色鲜明的美丽城镇,提升服务和带动乡村振兴的能力。

(五)推进美丽宜居乡村建设
1.推进村庄规划建设
以县为单位推进村庄布局规划编制,因地制宜编制“多规合一”的实用性村庄规划。尊重山水林田湖草等生态脉络,不挖山填湖、不破坏水系。引导新建农房向基础设施完善、自然条件优越、公共服务设施齐全、景观环境优美的村庄集聚,构建环境美品质优的邻里空间,形成自然、紧凑、有序的农房群落。
2.有序推进庭院整治
充分尊重群众意愿,有序推进农户前庭后院环境整治,重点整治乱搭乱建、乱堆乱放、乱拉乱接等现象,引导农民整齐摆放生产工具、生活用品、农用物资,促进农户庭院内外整洁有序。积极推广“微田园”做法,采取适当资金补助和发放果树苗木、花籽等方式,支持农户在前庭后院建设小菜园、小果园、小茶园、小花园、小鱼池等发展庭院经济,打造农村特有田园景观。采取绘文化墙、维修改造破损立面等形式美化农户民居,探索各具特色的农户庭院整治模式。
3.深化农村厕所革命
实施分类推进。遵循“愿改尽改、能改尽改”的原则,按照数量服从质量、进度服从实效的要求,实施新建一批、改造提升一批、统筹推进一批、资源化利用试点一批、长效管护试点一批“五个一批”工程,整村推进农村户用厕所建改。同步优化农村公厕布局,推进农村社区综合服务中心、学校、集贸市场、公共场所、人口集中居民点、休闲旅游地、田园综合体、实习实训基地等无害化公厕建设,落实公共厕所管护主体责任,强化日常卫生保洁。到2025年,全省基本完成摸底确定的248万户农户无害化卫生厕所建改,实现全省卫生厕所基本普及;全省新增4600个行政村完成农村生活污水与农村改厕同步治理,实现粪污资源化利用。
加强质量管控。按照“首座合格制、首村合格制、成本合理制、管护长效制”改厕工作机制,严把模式选择关、产品质量关、施工质量关、竣工验收关,建立健全施工监管机制和验收办法,确保改一个成一个,切实提升群众满意度。依托农村改厕微信平台APP信息系统,推进农村厕所信息化管理。对摸排出来的2013年以来财政支持的农村问题厕所,按照“因地制宜、科学规划、各负其责、分类整改”的要求进行整改。
4.治理农村污水垃圾
推广生活污水治理适宜模式。积极探索推广平原、山地、丘陵、缺水和生态环境敏感等典型地区农村生活污水治理技术模式,分类推进农村生活污水治理。以“收集+处理+利用”的技术路线为主,以“收集+处理+排放”的技术路线为辅,结合湖北千湖之省、农业大省、渔业大省实际,积极推广“小三格+利用”“大三格+利用”和“接入城镇管网”三种模式,因地制宜推广乡镇污水处理厂、微动力污水处理站治理模式。充分考虑当地农业生产需要,强化农村厕所粪污治理和资源化利用,鼓励联村、联户、村镇一体处理,打造一批统筹农村厕所粪污和生活污水治理试点村和农村厕所粪污资源化利用试点村,尽量就地消纳和资源化利用厕所粪污,有效提升全省农村厕所粪污资源化、无害化、减量化治理水平。
完善生活垃圾回收利用网络。加快农村生活垃圾回收利用体系建设,扩大供销合作社等农村生活垃圾和资源回收利用网络服务的覆盖面,积极推动再生资源回收利用网络与环卫清运网络深度融合,创新回收方式和业态。坚决防止城镇垃圾下乡,防止形成新的非正规垃圾堆放点。积极探索农村建筑垃圾资源化利用方式,鼓励就地用于村内道路、入户路、农户庭院、乡村微景观等建设。
以设施建设为重点推进农村生活垃圾资源化利用。统筹畜禽粪污资源化利用等相关设施建设,推进有条件的县(市、区)先行先试、科学选址,以乡镇或较大行政村为单位建设农村有机废弃物综合处置利用中心,采取阳光堆肥房、覆膜发酵或厌氧发酵、反应器式堆肥等方式,建设集中式农村有机废弃物资源化利用设施,优化农村生活垃圾收运处置设施布局,逐步补齐农村生活垃圾终端处置设施短板。探索就地就近就农处理和资源化利用的机制,稳步提升农村生活垃圾资源化处理设施覆盖率。
加强农业废弃物利用。推进“夏季机械还田、秋季综合利用”的秸秆利用模式,引入市场主体参与废旧地膜回收加工利用,建立健全农药包装废弃物回收处理体系和长效工作机制。
5.提档升级农村公路
打好“四好农村路”攻坚战,以打造产业路、生态路、文明路、致富路为重点,继续完善农村公路网络布局,优化农村公路体系结构,健全农村公路发展体制机制。积极开展农村公路桥梁消危行动,每个县至少建成一条农村客运文明示范线,保障农村客运安全稳定运行。按照路面宽度不低于5.5米的标准,大力实施农村道路提档升级工程,积极实施农村道路“畅返不畅”整治工程,组织开展农村路域环境整治、美丽公路创建、示范引领创建活动。积极推进城乡交通线下一体化进程,加快建成覆盖县、乡、村三级农村物流配送网络。每年创建一批“四好农村路”示范县、示范乡镇,实现全省农村道路从“组组通”到“路路安”“处处美”。
6.改善村庄公共环境
补齐农村公共基础设施短板。持续推进环境整治村和美丽乡村示范村建设,支持有条件的地方连线连片建设美丽乡村。进一步巩固提升农村主干道和公共场所照明条件,巩固提升农村饮水安全保障水平。着力解决农村“蜘蛛网”问题,加大农村电力线、通信线、广播电视线“三线”整治力度,提升农村供电保障水平。加快推进清洁取暖,推动天然气供气设施向农村延伸,积极推广使用生物质成型燃料、沼气、太阳能等清洁能源,提高农村清洁能源利用率。关注特殊人群需求,有序推动农村无障碍设施建设。
实施数字乡村建设发展工程。推动农村千兆光网、5G网络、移动物联网与城市同步规划建设。加强乡村公共服务、社会治理等数字化、智能化建设。
加强公益性公墓建管。推行树葬、花坛葬、草坪葬、壁葬等节地生态安葬,倡导使用无毒、可降解骨灰盒等环保用品,根治散埋乱葬,保护耕地林地和生态环境。2025年,公益性公墓(骨灰堂)覆盖所有县市及60%以上的乡镇中心村,基本解决城市和乡镇公益性安葬设施不足问题。
7.均衡城乡设施服务
合理布局县城、中心镇、行政村基础设施和公共服务设施,推进区域性市政基础设施、公共服务设施建设。建立城乡公共资源均衡配置机制,强化农村基本公共服务供给县乡村统筹,逐步实现标准统一、制度并轨。因地制宜推动城市和县城供水、污水、燃气管网向周边村镇延伸覆盖。支持建设城乡学校共同体,推进“互联网+教育”发展,通过输送免费教育资源推广优秀教学成果等方式,帮助乡村学校持续提升教学质量。推动县医院与乡镇卫生院建立紧密县域医疗卫生共同体,在乡村普遍开展远程医疗服务,采取派驻、巡诊等方式提高基层卫生服务水平,基本实现“大病不出县”。
(六)促进建筑绿色低碳发展
1.提升建筑节能水平
加快发展绿色建筑,推动建筑节能节水,提高新建建筑节能底线要求,适时修订建筑节能相关标准,鼓励有条件的地区加快推进超低能耗、低碳建筑发展。结合老旧小区改造推进既有居住建筑节能改造,提高建筑围护结构保温隔热水平。推进公共建筑能效提升重点城市建设,提高设备能效水平和智能管理水平,提高供暖空调系统和电气能效水平。
2.优化建筑用能结构
深入推进可再生能源和新型节能方式在建筑领域的规模化应用,提升能源使用效率,因地制宜开发利用地热能、生物质能、空气源和水源热泵等。提升新建厂房、公共建筑等屋顶光伏比例,大力推动新建建筑太阳能光伏一体化设计、施工、安装,鼓励自发自用、余电上网。支持农村利用农房屋顶和院落发展光伏发电,实现就地生产、就地消纳。推进建筑领域电气化,大力提高生活热水、炊事等电气化普及率。
3.建设高品质绿色建筑
实施绿色建筑创建行动,推动新建建筑全面实施绿色设计,将绿色建筑基本要求纳入工程建设强制性规范。完善绿色建筑标识管理制度,建立绿色建筑标识认定管理平台,推动绿色建筑标识认定工作,不断提高新建建筑中绿色建筑比例。鼓励发展星级绿色建筑,提升政府投资项目和大型公共建筑绿色建筑星级。提高绿色建材应用比例,加强工业固废建筑材料综合利用。

4.加快推进绿色建造
探索可复制推广的绿色建造技术体系、管理体系、实施体系以及量化考核评价体系。加强设计、生产、施工、运营企业间的沟通合作,优化资源配置,构建绿色建造产业链。有效降低建造全过程对资源的消耗和对生态环境的影响,减少碳排放,整体提升建造活动绿色化水平。
5.大力发展智能建造
以工程建设项目全生命周期管理为主线,完善建筑市场和建筑施工综合监管机制,健全建筑市场监管和信用体系,加强建筑工人和施工现场质量安全数字化管理。加强建筑信息模型(BIM)、互联网、物联网、大数据、云计算、移动通信、人工智能、区块链等新技术的集成与创新应用。加强智能建造及建筑工业化应用场景建设,推动科技成果转化、重大产品集成创新和示范应用。推动建筑机器人、智能塔吊、智能混凝土泵送设备等智能工程设备的研发应用,打造一批示范项目。
6.推进新型建筑工业化发展
大力推广钢结构建筑和钢结构桥梁,学校、医院等公共建筑优先采用钢结构,积极推进钢结构住宅建设。推进全过程工程咨询服务,推动工程总承包向全产业链延伸。加强新型建筑工业化与智能建造协同发展,建筑业全产业链、全过程、全要素的智能化水平得到整体提升。深化建筑用工制度改革,加快培育新时代建筑产业工人队伍。
7.大力发展装配式建筑
推动建立以标准部品为基础的专业化、规模化、信息化生产体系。推动装配式建筑全产业链协同发展,逐步提高装配式建筑在新建建筑中的比例。完善适用于不同建筑类型的装配式混凝土建筑结构体系,推进建筑全装修和装配化装修。推动装配式建筑优先采用工程总承包模式,提高绿色建材在装配式建筑中的应用比例。五、优化社会人文环境
(一)保护传承历史文化
1.加强保护利用传承
对不同历史时期积淀的具有历史文化价值、传统特色风貌、凝聚乡愁的街区、道路、街巷、村镇和建筑等,进行整体保护与科学利用,构建多层级多要素的城乡历史文化保护传承体系。挖掘红色文化、长江文化、炎帝神农文化、楚文化、三国文化、青铜编钟文化、武当文化、少数民族文化等特色资源,推进优秀传统文化创造性转化和创新性发展。发挥历史文化资源在促进地区经济社会发展中的作用,拓展历史文化资源利用综合效益,推进文化和旅游融合发展。传承弘扬乡土文化,开展农业文化遗产普查与保护,开发无损智能检测,加强重要农业文化遗产发掘、保护、传承,推动优秀农业文化遗产合理适度利用。推广一批可复制的活化利用经验,基本形成历史文化保护传承工作融入城乡建设的格局。积极宣传展示城乡历史文化遗产保护成果,推动历史文化遗产保护纳入青少年通识教育课程。
2.建设传统文化载体
保护历史街巷空间格局和传统风貌。创新实施文化惠民工程,挖掘、整理社区历史、社区故事、社区人物等社区口述史,建设社区文化站、社区书房、社区记忆馆等社区文化展示设施,加强乡镇综合文化站、村综合文化中心、村史馆、文体广场等基层文化设施建设。推进历史文化街区和历史建筑挂牌工作,建设历史文化街区和历史建筑保护管理数据库,纳入历史文化街区和历史建筑的基础信息、产权变更、测绘成果等。
3.推动工业遗产提质
挖掘具有历史、技术、社会、建筑或科学价值的工业文化遗迹,打造工业文化传承文明展示基地、后工业科普教育基地、爱国主义教育基地。建设工业遗存博览带、漫步道等,将封闭的生产场所遗存转变为开放共享的休闲空间。
4.完善保护管理机制
开展评估监督工作。加大城乡历史文化保护传承的监督检查力度。推动市县年度自评、省级定期评估相结合,开展历史文化名城保护专项评估。建立针对城乡历史文化遗产的日常巡查制度。
加强规划建设管控。将保护要求纳入规划建设管控全过程,加强对既有建筑的改建、拆除管理,坚持应留尽留,防止大拆大建。建立遗产保护提前介入工作机制,加强对城市更新改造项目的评估论证,对涉及老城区、老街区、老厂区、老建筑的城市更新改造项目,预先进行历史文化资源调查,确保不拆除历史建筑、传统民居,不破坏地形地貌,不破坏传统风貌和街道格局,坚决遏制建设性破坏行为。
(二)营造理想城市风貌
1.提升城市空间环境
营造“人城景”一体的城市风貌。运用美学体验、文化创意和场景创构,留住城市特有地域环境、历史文脉、文化特色和建筑风格等基因。协调新老城区形态格局,加强节点区域城市风貌控制,保护和培育具有文化和地域特色的城市标志性景观和意境,形成平面协调、空间立体、风貌统一的城市空间环境。
全面开展城市设计工作。将城市设计作为营造美好人居环境的重要方法,创新建设管控和引导机制,优化城市空间和建筑布局。加强城市重点地区、重要地段的城市设计,以精细化设计指导城市“微改造”。强化城市设计对建筑的引导约束,严控新建高层高密度住宅,建筑设计必须在形体、色彩、体量、高度和空间环境等方面符合城市设计要求。完善城市设计政策规章、体制机制和技术体系,建立城市设计与建筑设计协同审查机制,创新城市设计智能化管理手段,增强城市的空间立体性、平面协调性、风貌整体性和文脉延续性,塑造新时代城市特色风貌。
加强建筑设计管理。落实“适用、经济、绿色、美观”的新时期建筑方针,加强超大体量公共建筑、超高层地标建筑、重点地段建筑和大型城市雕塑管理,严禁建设“贪大、媚洋、求怪”建筑,严禁滥建巨型雕像等“文化地标”。开展建筑评论活动,推动建筑设计传承创新。
2.整治市容市貌
整治提升市容市貌。开展市容市貌整治专项行动,规范户外广告设施管理,推进人行道净化和自行车专用道建设,积极推进市政杆线“多杆合一”和入地,营造干净、整洁、有序、安全的城镇环境。
加强基础设施维护。加强城市道路、桥梁、公共广场、公园及附属设施隐患排查,加大路面破损、坑洼不平、井盖缺失、污水满溢等问题整治力度。规范公共候车亭、报刊亭、垃圾箱、路灯电杆等“城市家具”设置及设施维护,及时清理废弃线杆和隔离栏,及时修复破损护栏,保障群众出行安全。
推进城市照明盲点暗区整治及节能改造。开展功能照明“有路无灯、有灯不亮”整治,消除老旧小区、城中村、背街小巷、人行道、街头公园、地下通道、人行天桥、慢行步道照明的盲点暗区,照明照(亮)度、均匀度不达标的城市道路和公共场所增设或更换路灯。加强城市照明设施巡查维护,提高道路照明设施平均亮灯率。推广城市照明清洁能源应用,因地制宜采用太阳能路灯、风光互补路灯。持续开展城市照明节能改造,通过绿色节能光源替换、加装单灯控制器等方式,实现精细化按需照明。
3.加快完整社区建设
建设完整居住社区。合理确定居住社区规模,落实完整居住社区建设标准,补齐既有居住社区设施短板,新建居住社区同步配建各类设施,健全共建共治共享机制,不断改善城市居住社区环境,提升居住社区建设质量、服务水平和管理能力。
完善社区公共服务功能配套。加强居住社区养老、托育、卫生、便民商业等服务设施建设,完善停车及充电设施,配备社区警务室和智能安防设施,增加公共活动场地,配建足球场地等体育健身设施。健全居住社区垃圾分类和收集站点网络,完善公厕布局,加强环境卫生整治。推广开放式小区,推动建立社区步行和骑行网络,串联若干居住社区,营造开放便捷、尺度适宜、配套完善、邻里和谐的“15分钟社区服务圈”。
提高住宅健康性能。着重在饮水供应、卫生排污、固体废弃物处理、地表水排泄结构安全以及个人和家庭内部卫生等方面提高住宅的健康性能。新建住宅按照健康住宅评价标准,对空气环境、湿热环境、声环境、光环境和水环境等物理环境要求进行设计和建设,引入自然通风系统,防止室内空气污染对人体健康的损害。支持有条件的老旧住宅参照健康住宅评价标准改造。
探索住区防疫建设。增强城市住区和建筑主动防疫功能。设置社区入口健康检查与快递集中收取点,优化楼栋入口空间组织,建设无接触智能电梯,配置屋顶防疫花园;在室内设置玄关入口病毒消杀区域,加强卫生间消杀,配置病毒隔离窗户。在有条件的新建小区和部分老旧小区开展防疫住宅和防疫小区试点工作,推进防灾减灾示范社区创建。
推进智慧社区建设。建设智慧社区基础管理平台,采集物业、生活服务和政务服务等数据,为智慧社区建设提供应用支撑。实施社区公共设施数字化、网络化、智能化改造和管理,开展广播电视服务与智慧社区的融合场景创新应用。推进智慧社区基础管理平台与城市政务服务平台对接,推动“互联网+政务服务”、应急通信保障服务向社区延伸。
(三)塑造文明乡村风貌
1.加强传统村落保护
加大历史文化名村、传统村落和民族特色村寨保护力度,促进乡村历史文化遗产融入现代乡村生产生活功能。开展传统村落与传统民居调查、申报工作,挖掘村落与民居历史文化底蕴,编制保护规划与指导文本。建立省、市、县三级传统村落名录,建设湖北省传统村落与传统民居信息管理系统。推进传统村落集中连片保护利用示范,统筹保护利用传统村落和自然山水、历史文化、田园风光,发展休闲旅游、康养等产业。
2.塑造乡村特色风貌
以乡村人居环境风貌为底色、民居建筑风貌为特色,尊重山水格局、田林资源、地域文化,加强乡村风貌引导,彰显民族特色、地域特点、乡村特征。坚持新村宜建则建、老村宜改则改、古村宜保则保,组织编制鄂东北、鄂东南、江汉平原、鄂西北、鄂西南片区乡村建筑风貌规划设计导则和图集,引导荆楚乡村建成多元价值空间、高品质宜居空间、和谐舒适美好空间。
3.开展村庄清洁行动
坚持市县乡村四级联动,强化村庄清洁行动领导,统筹支部主题党日活动、爱国卫生运动、河湖长制“周末大清河”、河湖“清四乱”等相关行动,围绕“五清一改”内容开展制度化、常态化和长效化的村庄清洁行动。

(四)全面改善居住条件
1.解决新市民等群体住房问题
各地应通过土地、财税、金融等支持政策促进保障性租赁住房建设,特别是人口净流入的大城市和省人民政府确定的城市,摸清保障性租赁住房需求和存量土地、房屋资源情况,从实际出发,因城施策,采取多种方式,切实增加保障性租赁住房供给,主要解决符合条件的新市民、青年人等群体的住房困难问题。支持在人口净流入的大城市因地制宜探索发展共有产权住房,供应范围以户籍人口为主,逐步扩大到常住人口,主要面向有一定经济承受能力但买不起商品住房的新市民、青年人。
2.全面推进城镇老旧小区改造
统筹推进城镇老旧小区改造和完整社区建设,科学编制城镇老旧小区改造规划和年度改造计划,尊重群众意愿,因地制宜确定改造对象、改造目标、改造任务与改造时序,落实“基础类、完善类、提升类”改造内容。建立改造资金政府与居民、社会力量合理共担机制,积极探索适宜的融资模式、建设模式和管理模式。

3.推进农房建设现代化
建设功能现代、风貌乡土、成本经济、结构安全、绿色环保的宜居型农房。实施农村房屋节能改造,鼓励和发展各类适宜绿色技术在农房建设中的应用。完善农村现代宜居农房建设技术体系和技术要求,提高农房设计水平和建设质量。支持通过对口帮扶、设计竞赛、组织培训等方式推进设计下乡,引导优秀设计团队驻乡开展技术指导和服务,提高农房设计水平。
(五)建设全龄友好社会
1.推进无障碍环境建设
加强无障碍和适老化设施建设,推进公共设施和老旧小区无障碍提质改造。补齐农村无障碍环境建设短板,着力改善农村残疾人、老年人居住条件,完善农村残疾人、老年人无障碍基本公共服务。培育全社会关心、支持、参与无障碍环境建设与维护的良好氛围,提升全社会关爱老年人、残疾人的意识。
2.建设养老服务体系
建设连锁化、标准化、网络化的社区居家养老服务设施,满足提供失能照护及助餐助浴助洁助医助行等服务的要求。新建或改扩建公办养老服务机构,提升公办养老服务机构护理能力和消防安全水平,推进公共场所、基础设施和居家环境适老化改造,加强对失能失智特困老年人的兜底保障。推进农村区域性养老服务中心建设,重点对房屋建筑及设施按照功能性质合理分区并进行适老化改造。培育养老新业态,推动养老事业和养老产业协同发展,构建养老、孝老、敬老的社会环境。
3.建设儿童友好城市
研究制定未成年人活动场所和服务设施建设地方标准,推进未成年人救助保护机构、儿童福利机构、未成年人保护工作站、学校、幼儿园、婴幼儿照护服务机构、“儿童之家”、青少年宫、儿童活动中心等未成年人活动场所建设。支持城市街区、道路、社区以及学校、医疗机构、公园、图书馆、绿地等公共空间和公共设施适幼化改造,推进儿童友好型服务设施、儿童友好型公共空间和儿童友好社区建设。提升儿童安全出行环境,优化儿童成长社会环境,推进家庭家教家风建设,培养健康向上的文化环境。加大儿童友好政策支撑,建立儿童参与的长效机制,构建儿童安全健康发展的城市环境。
(六)倡导绿色生活方式
1.倡导节约资源生活方式
推行绿色生产,倡导绿色出行,鼓励使用再生水和新能源,鼓励使用绿色建材、家具、家电等生活耐用品,减少一次性消费品。引导居民在衣、食、住、行等各方面转变观念,形成节约集约利用资源的生活方式。
2.推进绿色社区创建行动
指导各地统筹推进绿色社区创建行动,将绿色发展理念贯穿社区设计、建设、管理和服务全过程。以整洁、舒适、安全、美丽为目标,推进社区人居环境建设和整治,建立健全长效管理机制,巩固创建成果。
3.推进生活垃圾分类
推进垃圾分类投放。区分有害垃圾、可回收物、厨余垃圾和其他垃圾,因地制宜设置简便易行的生活垃圾分类投放装置,合理布局居住社区、商业和办公场所的生活垃圾分类收集容器、箱房、桶站等设施设备,方便居民分类投放生活垃圾。开展生活垃圾分类示范社区、示范村创建活动,推动定时定点分类投放生活垃圾,确保有害垃圾单独投放。推广干湿垃圾分类等农村生活垃圾源头分类减量的成功经验和先进模式,探索制定便于实施、易于监督的农村生活垃圾分类激励机制,广泛宣传普及农村生活垃圾源头分类减量知识,增强农民群众垃圾分类意识。
完善分类收运系统。建立健全与生活垃圾分类相衔接的收运网络,合理确定分类收运站点、频次、时间和线路,配足、配齐分类收运车辆,防止生活垃圾“先分后混、混装混运”。逐步推行“车载桶装、换桶直运”等密闭、高效的厨余垃圾运输系统,减少装车运输过程中的“抛洒滴漏”。
提升分类处理能力。加快推进生活垃圾分类处理设施建设。科学评估本地生活垃圾产出水平,按适度超前原则,加快推进生活垃圾焚烧处理设施建设。合理布局生活垃圾焚烧飞灰处置设施,鼓励生活垃圾处理产业园区、资源循环利用基地等建设。
加强垃圾分类产品资源化利用。鼓励各地采用符合本地实际的技术方法提升资源化利用水平,推动堆肥、沼液、沼渣等产品在农业、林业生产中的应用。推动再生资源回收利用行业转型升级,统筹生活垃圾分类网点和废旧物品交投网点建设,规划建设一批集中分拣中心和集散场地,推进城市生活垃圾中低值可回收物的回收和再生利用。
4.鼓励引导绿色出行
全面改善绿色出行环境,鼓励选择公共交通、自行车和步行等出行方式,提升绿色交通出行分担率。优化交通出行结构,推进“公交+慢行”引领的绿色交通体系建设,持续提升公共交通设施供给和服务水平。科学制定城市慢行系统规划,建设连续、通畅、安全的步行和自行车交通系统,构建人、车、路和谐共处的交通环境。整治侵占人行道、非机动车道和自行车道等不规范停车行为,加强行人过街设施建设。规范各类道路附属设施布局,集约设置各类杆体、箱体、地下管线等设施,提高慢行空间舒适性。

六、加强人居环境治理
(一)创新城市治理方式
1.深化城市管理体制改革
推动完善党委政府统筹协调、各部门协同合作的城市管理工作机制。全面清理规范执法事项,建立城市管理综合行政执法部门职责清单。加强城管执法队伍规范化标准化建设,持续巩固深化城市管理执法队伍“强基础、转作风、树形象”。
2.开展城市管理服务评价
围绕干净、整洁、有序、安全、群众满意等目标,开展城市运行管理服务评价工作,提升城市精细化管理服务水平。
3.优化建设项目审批制度
进一步清理压减审批事项和条件,推进工程建设项目分级分类管理,推动工程建设项目全流程在线审批,不断提高审批效能,提升审批便捷化、规范化、科学化水平。健全长效管理机制,加强全流程审批监督管理,完善审批和管理体系。
4.强化建筑质量监督管理
推进施工图数字化、智能化审查,改进建设工程消防设计审查验收管理,强化工程勘察设计质量全过程信息化监管,提升勘察设计质量,落实建设单位工程质量首要责任,完善省、市、县三级监管体系,强化工程建设全过程的质量监管。
5.开展城市建设安全整治
实施城市应急和防灾减灾能力提升工程,完善应急救援体系。加强建筑和房屋市政工程质量及施工安全管理,开展市政公用事业和房屋安全管理安全隐患排查整治。不断健全城镇安全风险防范化解机制,提高城市综合防灾能力和安全防控水平。

(二)加强村庄建设管理
1.加强农房建设质量安全管理
加强农村房屋设计、审批、施工、验收、使用等全过程管理。开展农村房屋安全隐患排查和整治,消除住房安全隐患。健全闲置农房改造利用技术体系,有序开展闲置农房市场化利用试点。实施农村危房改造和地震高烈度设防地区农房抗震改造,确保各类农村房屋达到基本的抗震设防要求。
2.健全人居环境设施管护机制
明确农村人居环境基础设施管护主体和责任,建立设施建设管护制度、标准和规范,实现城乡管理一体化。鼓励有条件的地区实行一体化、专业化、社会化的运维管护模式,实施城乡人居环境设施管护依法合规整体打包。健全农村人居环境整治管护队伍,合理配置公益性管护岗位,优先从符合条件的低收入人群中按一定比例配备“四员合一”管护人员,负责相关设施的日常巡查、养护、保洁等。将河湖长制延伸到村一级,全面明确农村小微水体的村级河湖长,设置农村小微水体“一长两员”(河湖长、管护员、监督员)。鼓励社会资本和专业化企业参与农村公共基础设施管护,保障管护主体合法收益,形成多元管护格局。
3.探索设施管护费用分担机制
按照“谁污染、谁付费,谁受益、谁补偿”的原则,明确环境责任划分,合理制定分担机制,建立财政补助、村集体补贴、村民适当付费的运行管护经费保障制度,加快推动生活垃圾污水服务市场化。
(三)构建新型治理格局
1.加强地下空间建设管理
开展城市地下基础设施普查。全面开展城市地下空间和市政基础设施普查,摸清地下市政管线底数,查清公共空间地下使用情况,掌握地下空间风险因素,建立设施危险源和风险隐患管理台账。普查期间统筹开展新建设施审查、验收、资料收集和平台录入工作。
加强城市地下空间建设管理。统筹地上地下设施建设,加强城市道路、地下管线、综合管廊、轨道交通和人民防空、地下综合体等工程的统筹建设与有效衔接。推动城市地下空间竖向综合开发和横向联通开发,平战结合推进人防工程建设。对照普查发现的设施危险源以及风险隐患管理台账,及时处置已废弃或“无主”的设施,加强城市老旧地下市政基础设施更新改造力度,消除安全隐患,推进市政管网管线智能化监测管理。
2.构建邻避设施管制体系
科学编制邻避设施专项规划,合理确定设施选址,推进设施集中化、地下化布局。建立设施建设—运营维护—公共决策全过程相互衔接管理机制,加强设施规范建设,推进技术优化更新,强化全周期运营管理,通过提高邻避设施周边绿化建设标准、设立缓冲区、加强环境管理等措施消减风险,有效降低设施邻避效应。七、规划实施保障措施
(一)加强党的领导
强化党的领导核心作用。始终把党的全面领导贯穿于城乡人居环境建设的各阶段、各环节,确保党中央、国务院和省委、省政府关于城乡人居环境建设的各项决策部署落实到位。
建立健全工作机制。省住房和城乡建设厅要会同省有关部门建立健全工作机制,统筹协调推进城乡人居环境建设工作。各部门要各司其职、密切配合,抓紧制定专项规划或指导意见,细化落实并指导地方完成本规划提出的目标任务。
压实地方责任。各地政府要强化责任意识,切实扛起推进城乡人居环境建设的重任,结合本地实际制定出台细化落实举措,让本规划落实落地。
(二)健全评价制度
1.建立监测评估机制
树立城乡人居环境“全生命周期”管理理念,建立“建设规划—年度计划—体检评估”工作体系,以城市体检评估和乡村建设评价工作为抓手,开展城乡人居环境建设实施情况动态监测和评估,监测评估结果作为改进工作的重要依据。
2.开展城市体检评估
建立上下贯通、横向联接的城市体检评估体系。确立“一年一体检、五年一评估”常态化城市体检评估机制,建立“监测—诊断—预警—维护”的城市体检工作闭环,因地制宜开展城市体检评估指标体系和方式方法研究,制定体检评估技术规程,有效实施城市建设运行跟踪监测。
3.开展乡村建设评价
聚焦农民生产生活,从发展水平、农房建设、村庄建设、县城建设等方面开展县域乡村建设评价,掌握乡村建设状况和水平,深入查找问题短板。评价成果作为编制乡村建设规划、制定有关政策、确定乡村建设年度计划和项目库的重要依据。
(三)强化法规保障
严格执行法律法规和国家及省关于人居环境建设的总体要求,提高规划编制、项目安排、资金使用、监督管理的规范化、制度化、法治化水平。加强城市建设、乡村建设、历史文化名城保护与传承等地方性立法研究工作。加强基层执法队伍建设,强化市场监管,规范市场秩序,有效促进社会公平正义,维护人民群众合法权益。
(四)完善标准体系
建立健全湖北省城乡人居环境建设技术标准体系。对需要在本省行政区域范围内做出统一规定的技术要求,应组织制定相应的地方标准。为突出资源禀赋和民俗习惯,促进特色经济发展、生态资源保护、文化和自然遗产传承,地方标准可高于国家标准和行业标准。合理统筹强制性标准与推荐性标准,加强地方标准同国家标准、团体标准的衔接配套与协调管理。
(五)强化项目支撑
建立城乡人居环境建设重大项目库,谋划一批重大基础设施与生态环保、民生保障项目,优先列入省级重点项目清单,在用地、融资、审批服务、协调推进等方面给予重点支持。建立项目化、清单化推进机制,构建“责任制+清单制+项目制”管理体系,启动一批标志性重大项目建设,形成典型示范效应。


(六)加大政策支持
1.加大财政金融支持
积极争取中央资金支持重点领域基础设施建设,省级相关部门在专项资金安排上要向城乡人居环境重点项目倾斜,省级财政要指导各市县将地方政府债券优先用于城乡人居环境建设,各地要做好规划编制经费保障工作,加大对城乡人居环境建设的投入。将供水、垃圾和污水处理等相关设施管护纳入政府购买服务范围,将应由政府承担的管护费用纳入本级政府预算。建立政府与社会资本风险分担、收益共享的合作机制,明晰经营性收益权,采取政府购买服务、财政补贴等多种形式,吸引社会资本参与投资人居环境基础设施建设和运行管护项目。
2.保障城乡建设用地
坚持“要素跟着项目走”,优化新增建设用地计划指标和城乡建设用地增减挂钩指标分配,简化城乡人居环境建设重点工程项目审批核准程序,保障城乡人居环境建设项目的合理用地需求。积极盘活存量建设用地和低效土地,优先用于城乡人居环境建设项目。
3.加强人才交流培养
建立健全激励机制,鼓励各类社会人才投身城乡人居环境建设。组织干部轮训,提高基层干部开展人居环境建设的实践能力。推动专业技术人员下基层开展人居环境建设专业服务。加强城乡、区域、校地之间人才培养合作与交流。
4.宣传引导示范带动
加强宣传引导。充分利用报刊、广播、电视等新闻媒体和网络新媒体手段,通过制作公益广告片、宣传册等方式,及时全面客观宣传城乡人居环境建设的重要意义、政策措施和工作成效,积极推广好典型、好经验、好做法,动员社会各界积极支持、踊跃参与,引导形成有利于推进城乡人居环境建设的舆论氛围。
推进示范带动。开展人居环境示范城市、示范镇建设,树立人居环境建设样板,创新资金投入方式与运营模式。适时推动设立“湖北省人居环境范例奖”,授牌奖励取得突出成效的地区和项目,推荐申报中国人居环境奖和中国人居环境范例奖。支持美丽乡村示范村建设试点工作,总结一批各具特色的美丽宜居乡村发展模式。
相关附件:


鄂公网安备42010602000743
